ルルド公式
オンラインショップ本店
お問い合わせフリーダイヤル:0120-18-3588
ルルド公式オンラインショップ本店
お問い合わせフリーダイヤル:0120-18-3588
-
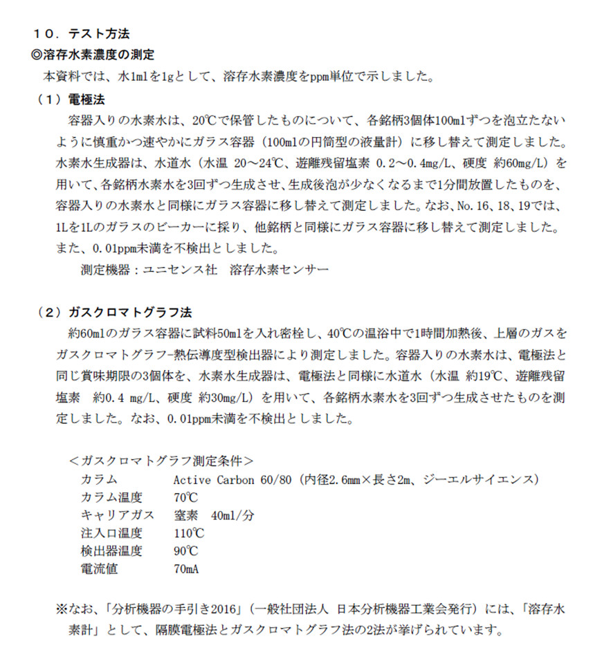
当サイトは、高濃度水素水生成器ルルド®の
製造元:ビクトリージャパン株式会社が運営する、公式直販サイトです。
※ご注意下さい!!修理代を高く見積っている店舗が有ります。見かけましたら当社に直接ご連絡下さい。 - ※ルルド®は,ビクトリージャパン株式会社の登録商標です。
- ※本製品「ルルド®(LOURDES®)」の製造元は、ビクトリージャパン株式会社です。ビクトリージャパン株式会社の製造以外の類似品にご注意下さい。
-
当サイトは、高濃度水素水生成器ルルド®の
製造元:ビクトリージャパン株式会社が運営する、公式直販サイトです。 - ※ルルド®は,ビクトリージャパン株式会社の登録商標です。
- ※本製品「ルルド®(LOURDES®)」の製造元は、ビクトリージャパン株式会社です。ビクトリージャパン株式会社の製造以外の類似品にご注意下さい。
水素水を選ぶときに知っておきたいポイントをご紹介します。
ルルド®は美容や健康に良いと話題の水素水が、
自宅で、外出先で、手軽に飲める、
水素水サーバーです。
- たった30分で高濃度の水素水が作れる!
- 生成後、24時間たっても、水素が持続!
- 最大1.2ppmの高濃度水素が作れる!
- ランニングコストは1Lあたり約27円!
- 世界11カ国の販売実績があります!
-
たった30分で高濃度の水素水が作れる! -
生成後、24時間たっても、水素が持続! -
最大1.2ppmの高濃度水素が作れる! -
ランニングコストは1Lあたり約27円! -
世界11カ国の販売実績があります!
-
*本格的な水素吸引を手軽に! *分離生成方式を採用した電気分解技術で、30,000ppmの水素ガスを生成します。水 素の生成は、ブルーのライトに照射された小さな泡がポコポコと生まれては浮上して いく様子を、ポットから見ることができます。短時間で効率よく水素を取り入れられ ることが、水素吸入のメリットです。もうサロンのような専門施設にいかなくても直 ぐに本格的な「水素吸引」が可能になりました!
-
-
3人家族で、毎日3.6Lを、購入後5年間使用した場合(水道水使用)のランニングコストは、1Lあたり約27円(当社調べ・金額は税込)です。
-
メーカー保証期間内(1年間)であれば、修理に関する費用は無料です。パーツごとでの購入も可能なので、安心して、長くお使いいただけます。
-
お部屋のインテリアにも、キッチンにもマッチする、おしゃれでコンパクトなデザイン性が特徴です。ワインレッドとシャインシルバーの2種類をご用意しております。
※図5.国民生活センター資料より引用:報道発表資料-20161215
※参考記事: http://www.kokusen.go.jp/news/data/n-20161215_2.html
「容器入り及び生成器で作る、飲む「水素水」-「水素水」には公的な定義等はなく、溶存水素濃度は様々です-」
- 国民生活センターでの測定方法について ※国民生活センター資料(報道発表資料-20161215.pdf)より引用

- 国民生活センターでの測定方法について ※国民生活センター資料(報道発表資料-20161215.pdf)より引用

-
-
自宅で何度でも水素水が作れるので必要なのは初期費用のみ。ランニングコストはとってもお値打ちです。
- 【 前提条件 】
-
- 4人家族
- 1日6杯/人 (150ml/杯)
- 1ヶ月=30日計算
- 他社水素水参考値:300円/本(350ml)
-
ルルド®本体上のキャップを外し400ccのお水を入れます。 -
付属の保水パッドを設置し、パッドに十分お水が浸透するのを確認します -
ポットに浄水1800ccを入れ10分・20分・30分を選択しスタート。青色の光を放ちます。 -
高濃度水素水の出来上がり。
- メーカー保証期間内であれば、修理に関する費用は無料
- 購入日から、最長5年間はサポート対象期間
- 商品到着後2週間以内の不具合・不良は、初期不良とみなし交換対応を実施
(※商品到着日が不明確の場合は、購入日から1週間後の日付から起算して2週間とする)
購入日が不明な場合は、当社規定により製造日から14ヶ月を無償修理期間として算定します。
保証期間内でも以下のような場合には有償修理となります。
- 保証書のご提示がない場合。
- 保証書の所定事項が未記入、又は字句が書き換えられている場合。
- 使用上の誤り、又は不当な修理や改造による故障及び損傷。
- お買い上げの後の運送・移動・落下などによる故障及び損傷。
火災・地震・水害・落雷・その他の天災地変、及び公害や異常電圧などの外部要因に起因する故障及び損傷。
車両・船舶などに搭載された場合に生じる故障及び損傷。
電池の液漏れによる故障及び損傷。
センサーの経年劣化。
当社指定の消耗品。 (カートリッジ・保水パッドなど)
技術革新などにより製品の互換性がなくなった場合。
-
Spec-仕様
項 目 仕 様 ポット内容 最大1800cc 溶存水素濃度 〜1.2ppm 酸化還元電位 〜-480mV 電源 DC24-1A 消費電力 〜24W 寸法 316(W)×160(D)×270(H) 重量 1800g -















